欢迎访问马鞍山金石工程设计审查有限公司
官网
xml地图
|
html地图
网站首页
公司介绍
最新资讯
审图案例
审图流程
审图备案
联系我们
400-119-8559
1
2
3
首页
>
审图案例
>
审图案例
审图案例
公司介绍
最新资讯
审图案例
审图流程
审图备案
联系我们
更多分类
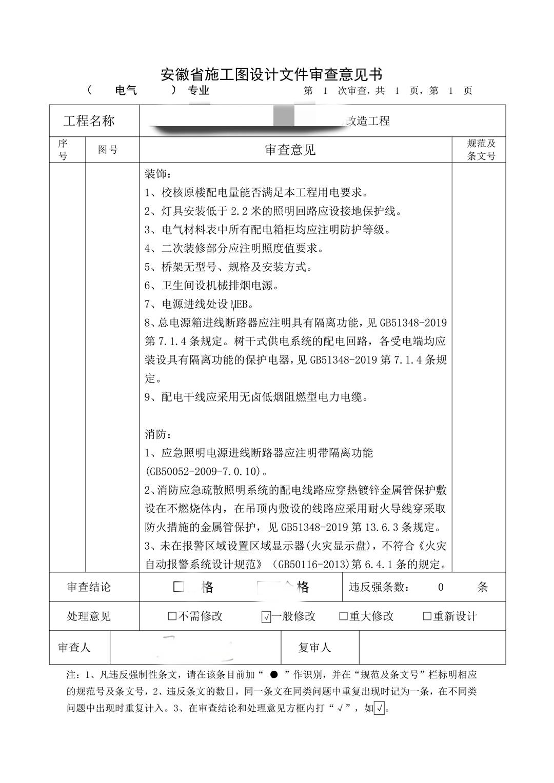
马鞍山金石审查-安徽某艺术培训中心一审意见
文字:
[大]
[中]
[小]
马鞍山金石工程设计审查有限公司
2022-07-04
浏览次数:377
上一个:
马鞍山金石审查-亳州市某艺术培训中心二审意见
下一个:
马鞍山金石审查-马鞍山某艺术培训中心消防审查意见书
友情链接:
400-119-8559
扫码关注微信
[向上]